英国·威廉希尔(williamhill)唯一中文官方网站
设为首页
|
加入收藏
|
English
学院概况
学院简介
现任领导
系部设置
专门委员会
管理制度
英国威廉希尔唯一官网
党建活动
党校工作
专题学习
学习资料
师资队伍
教师队伍
师资概况
硕士生导师
博士生导师
教学工作
中学教育教学案例库
精品课程
教学管理
教学计划
思政课教学
教学活动
学科科研
博硕学位点建设
省级重点学科
科学研究
博士后流动站
社会服务
研究机构
马克思主义基本理论研究中心
湖北青少年思想道德教育研究中心
湖北省高校党建研究中心
williamhill威廉希尔官网廉政文化研究中心
williamhill威廉希尔官网农业硕士教育中心
学术讲坛
马克思主义论坛
求实 真知论坛
学生工作
党团建设
管理制度
学工平台
学工新闻
学生风采
毕业生工作
学习天地
青马之声
校友工作
校友工作动态
校友名录
校友风采
English
A Brief Introduction to the School of Marxism
站点首页
学院新闻
通知公告
通知公告
当前位置:
站点首页
>
通知公告
> 正文
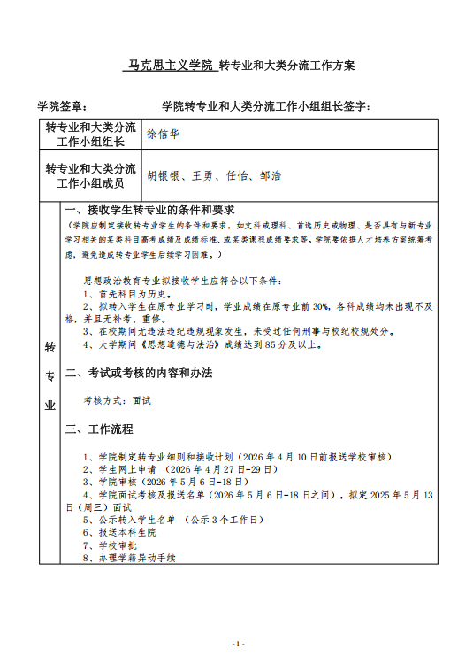
2026年春季学期williamhill威廉希尔官网转专业工作方案
发布日期:2026-04-23 作者: 来源: 点击:
附件【
附件1:学院转专业和大类分流工作方案 公示-williamhill威廉希尔官网 2025-2026-2 学期.pdf
】已下载
次
下一条:
williamhill威廉希尔官网,英国威廉希尔唯一官网2026年硕士研究生调剂复试考生名单
相关链接: